最热新闻
查看手机网站
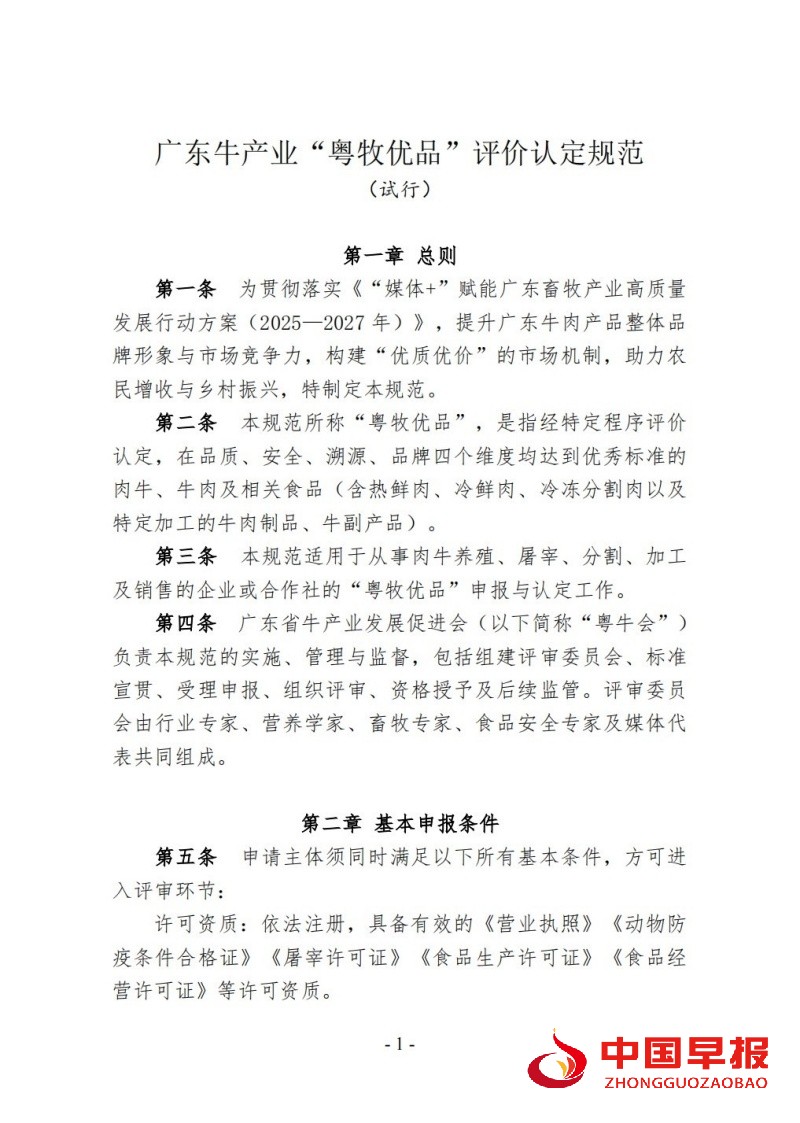
定了!广东牛产业“粤牧优品”评价认定规范正式发布
中国早报广东讯(记者 张兆伟 陆丽萍)近日,广东牛产业迎来重要时刻,《广东牛产业“粤牧优品”评价认定规范》(试行)管理办法正式对外发布。这将为广东牛肉产业高质量发展提供重要的标准支撑,提升广东牛肉产品整体品牌形象与市场竞争力,构建“优质优价”的市场机制,助力农民增收与乡村振兴。
据悉,该管理办法的评审工作,由广东省牛产业发展促进会(简称“粤牛会”)负责组织,联合行业专家、营养学家、畜牧专家、食品安全专家以及媒体代表等各方力量共同参与完成。


严控准入门槛,细化评价维度
《广东牛产业“粤牧优品”评价认定规范》(试行)管理办法所明确的基本申报条件、评价指标与评分标准、认定流程、监督管理与退出机制等具体细节,引起行业的广泛关注。
据悉,广东牛产业“粤牧优品”的申请主体须同时满足以下所有基本条件,方可进入评审环节:依法注册,具备有效的《营业执照》《动物防疫条件合格证》《屠宰许可证》《食品生产许可证》《食品经营许可证》等许可资质。具有稳定的肉牛来源和持续供应能力,年牛肉产品产量达到本会另行公布的指导性标准。近三年内无食品安全事故、无严重违法违规记录、无不良信用记录。
广东牛产业“粤牧优品”的评价认定工作主要围绕品质、安全、溯源、品牌四个维度来开展。粤牛会组织评审委员会专家进行材料审核,确认是否符合基本条件。评审委员会组织专家进行现场抽样审核,对现场环境、生产流程、溯源系统、品牌等进行实地评审。
据介绍,鼓励申请主体应用区块链、物联网等技术,建立从牧场(饲料、兽药)、养殖、检疫、屠宰、加工、冷链物流到销售的全环节数字化追溯系统。鼓励讲好品牌故事,品牌需要具备清晰的定位和独特的文化内涵(如地方特色、家族传承、生态理念等),真实、生动,易于传播。
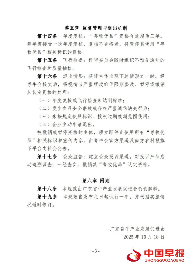
实行动态管理,严把审核关
据《广东牛产业“粤牧优品”评价认定规范》(试行)管理办法,“粤牧优品”资格有效期为三年。每年需接受一次年度复核,复核不合格者,将暂停其使用“粤牧优品”相关标识的资格。评审委员会随时组织不预先通知的飞行检查和质量抽检。
年度复核或飞行检查未达到标准;发生食品安全事故或存在严重诚信缺失行为;未按规定使用标识、授权过期或超范围使用……获评主体出现这些情形之一时,经粤牛会核实后,将视情节严重程度给予限期整改、暂停或撤销其认定资格的处理。
解决产业痛点,吃上“放心肉”
今年8月发布的《“媒体+”赋能广东畜牧产业高质量发展行动方案(2025-2027 年)》(以下简称“行动方案”)对“粤牧优品”的规范制定与认证工作,明确了时间表:2025年,启动“粤牧优品”评价认定规范。2026年,实现“粤牧优品”品牌首批认证和推广。
该《行动方案》还指出,到2027年,推动品牌跃升,打造“粤牧优品”区域公用品牌体系,培育细分领域10个以上年产值百亿级和100个以上年产值十亿级的特色畜牧知名品牌(品种)。而《广东牛产业“粤牧优品”评价认定规范》(试行)管理办法的发布,是应时、应势之举,将助力广东打造成为全国牛产业发展的创新高地、价值高地和品牌高地。
广东省牛产业发展促进会执行会长叶树强认为,制定“粤牧优品”评价认定规范,并不是“为标准而标准”,而是旨在切实解决产业痛点。通过规范认证,建立肉牛企业资源保护库,推动供销双方建立长期稳定的合作关系。借助专家智库资源,提供全程跟踪服务与专业指导,提供明确的消费指引。此外,利用“粤牧优品Ai+牛产业数字化平台”打通一二三产,强化数字溯源体系建设,让消费者能够安心享用“放心肉”。
“未来,广东省牛产业发展促进会将加强认定评价规范的宣传普及、广泛推广和切实实施,落实好管理及复核工作,助力打造更多‘粤牧优品’,为促进我国牛肉产业高质量发展贡献力量。”叶树强称。



值班总编:邱天
相关推荐
投稿邮箱
联系电话
当前位置: